Feed animals differently = feed an extra billion+
Agricultural reform could ensure the global population has sufficient nutrients.
Summary: Replacing livestock and aquaculture feed that could be used for human consumption with food system by-products and residues could allow an extra billion people to be fed. Other initiatives include replacement crops such as field peas, human food waste, insects, algae and mycoprotein. Execution will require technological innovation and coordination with the right incentives for farmers and other stakeholders.
Why this is important: Many larger investible companies rely on our agricultural supply chains (think food producers and supermarkets for instance), so it’s a big long-term issue all investors should be considering. Recent food supply disruption and price inflation will bring it more to the fore.
The big theme: Agriculture (and its sibling, aquaculture) sit at the intersection of a number of UN Sustainable Development Goals (UN SDGs). As one reads through the list of goals they are either directly relevant (for example goal 2: zero hunger or goal 3: good health and well-being) or have a causal relationship (for example, education improving with better nutrition and less pollution). Reforming agriculture is a big deal, in terms of greenhouse gas emissions, environmental impact, food security and rural society. It’s going to require massive social and economic change and disruption, to production methods, to supply chains and to employment.

The details
Change how animals are fed: feed an extra billion people
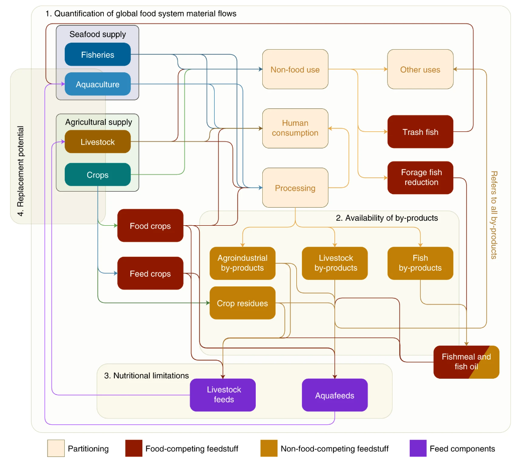
Researchers from Aalto University in Finland, led by associate professor Matti Kummu examined how food and feed flows through the global food production system. They concluded that replacing livestock and aquaculture feed that could be used for human consumption with food system by-products and residues could free up enough food to feed an additional one billion people. The changes proposed could redirect between 10-26% of total cereal production and approximately 11% of current seafood supply to human use. This would represent as much as 15% of current food supply protein content and up to 13% of caloric content.

A 2013 study from researchers at the University of Minnesota calculated that "growing food exclusively for direct human consumption could, in principle, increase available food calories by as much as 70%, which could feed an additional 4 billion people."
A 2022 WWF report highlighted that in the UK, almost half of the annual wheat harvest is used to feed animals - the equivalent of 10.7 billion loaves of bread! The recommendation is to make better use of low opportunity cost feed which includes food that would otherwise be wasted, food by-products and crop residues in line with the earlier recommendations from professor Kummu and team.
A more recent study from researchers at the China Agricultural University in Beijing found that for China, from 2009-2013 about one-third of animal feed consisted of human-edible products with only 23% of available low-opportunity-cost feed products being used. Raising the use of the latter by 45 Mt to 90 Mt could potentially save 25% to 32% of cropland area currently used for producing animal feed without reducing livestock productivity. This could potentially feed an additional 30 million to 185 million people. In addition there would be savings in irrigation water, synthetic fertiliser use and GHG emissions.
Why this is important
There is less interest from investors in the whole agriculture and natural capital space than its importance deserves. Yes, it’s a big topic in the private space, but not in public equities. Some of this is due to an absence of quoted investments with an obvious exposure to the theme, and many of the companies that do exist are smaller, local and less liquid.
Thinking about it a bit more deeply, many larger investible companies rely on our agricultural supply chains (think food producers and supermarkets for instance), so it’s a big long-term issue all investors should be considering. Maybe recent food supply disruption and price inflation will bring it more to the fore.
The United Nations Food and Agriculture Organisation (FAO) currently estimates that almost 690 million people (just under 9% of the global population) are hungry. UN SDG 2: Zero hunger, aims to eliminate hunger and ensure access by all people to safe, nutritious and sufficient food all year round by 2030. The UN believes that under current assumptions that goal will not be reached, with more than 840 million people still suffering from hunger by 2030.
Currently almost 40% of arable land and more than 30% of cereal crop production is used for animal feeds, whilst 23% of all captured fish are used for fish and livestock feeds and other non-food uses.
According to data from the FAO Global Livestock Environmental Assessment Model (GLEAM), 86% of the 6 billion tonnes of dry feed matter consumed by livestock annually is made of resources not edible by humans, with the bulk made up of grass and leaves (almost half). Crop residues and by-products already make up a proportion of livestock feed (almost one-quarter).
However, whilst accurate, the “86 percent” figure could be misleading. A 2017 study found that “producing 1 kg of boneless meat requires an average of 2.8 kg human-edible feed in ruminant systems and 3.2 kg in monogastric systems. While livestock is estimated to use 2.5 billion ha of land, modest improvements in feed use efficiency can reduce further expansion.”
Climate change continues to be the major macro factor impacting the availability of sufficient food for the global population. Indeed, if GHG emissions were allowed to grow unabated, then by the end of the century more than 33% of current global food production would be “out of safe climatic space.” Food systems themselves are responsible for 37% of GHG emissions.
An earlier study from Kummu’s team found that “...reducing food loss and waste by half would increase the food supply by about 12%. Combined with using by-products as feed, that would be about one-quarter more food.”
Examples of innovation
Historically, investment in agriculture has been focused on increasing yields - from research into pesticides and fertilisers through to agtech designed to irrigate, cultivate and process more efficiently. There have also been innovations looking at reducing feed requirements from traditional sources, it’s just these generally get less attention. In some cases broader regenerative farming practices such as crop rotation can help to return nutrients to the soil and provide alternative crops for feed.
Around 80% of soy is grown for animal feed largely due to its high protein content. However, there are alternative crops that could be used that, when interspersed with other crops, can benefit the soil too. Field peas have been used as a replacement in trials with beef and dairy cattle as well as in chicken feed. It has a comparable nutrient profile to several grains and soy. There are also environmental benefits as mentioned such as not needing nitrogen fertilisers and even providing residual nitrogen to the soils for the next rotation crop. However, they do need more phosphorus which can require some nonrenewable phosphorus sources.

Insects, as well as being a potential alternative source of protein for humans (being commonly consumed in Asia, Africa and South America already) could also be substitutes for fishing and pet foods. Many species of insects are high in protein and other nutrients, making them a nutritious food source for animals - In fact, even more nutritious than traditional animal feed such as soybeans and fish meal.
The WWF UK's Future of Feed series of reports suggests that insect meal could reduce soy imports by 20% by 2050.

Ynsect runs the world's largest vertical insect farm producing more than 1,000 tonnes of animal feed per year. They are just one example in a growing industry.
Insects can be raised using fewer resources than traditional animal feed, needing significantly less water and land than soybeans. Ynsect claim that their process uses 98% less land and 50% fewer resources than used for conventional livestock farming. Soybean, as we have already mentioned, has also been associated with deforestation whilst fish meal is problematic due to overfishing. Insect cultivation produces fewer GHG emissions and generate very little waste.
There are also potential costs savings as circularity can be built in. Insects can be raised on organic waste products such as food scraps and agricultural byproducts even from the farms themselves. They can also be used for a variety of animals, from chickens to cattle, and can be processed into different forms, such as powders or pellets, making them easy to transport and store. However scale means that at present they can be more expensive to produce overall. That may come down in time.
It is not necessarily a straight drop in as there may be allergies amongst livestock and even palatability issues as cattle get used to a new taste.
Mycoprotein made from fermenting fungus is another partial substitute to reduce overall livestock requirement.

Seaweed and other forms of algae can also be used both as animal feed supplements comprising 5% to 10% of daily feed.
Aquaculture has bred (no pun intended) a number of feed initiatives from fish food substitutes including those made from microalgae to creating symbiotic relationships such as cultivating sea cucumbers alongside marine fish farms feeding on the waste from those farms. Finally, lab grown or cell-cultivated protein offers another solution with companies such as BlueNalu focusing their cultivation on overfished and difficult to farm species such as Bluefin Tuna. This ultimately reduces / eliminates the need for traditional feedstocks.
Conclusion
As a major source of GHG emissions, water usage and a vector for antimicrobial resistance propagation (see our AMR Primer), the agricultural industry is in need of reform. This will not be easy, but there are steps that can be taken to ensure that we get the nutrition we need in harmony with both planet and population.
Reducing the amount of additional crops grown to feed livestock is one area of reform. Another area is the fundamental nature of our agricultural system which we shall look at in an upcoming Perspective.
This blog was previously published as part of a Deep Dive "Feed the world - changes to feed and Total Resource Productivity". We have updated and republished it to include some recent developments.
Something a little more bespoke?
Get in touch if there is a particular topic you would like us to write on. Just for you.
Contact us
Please read: important legal stuff.